软件设计文档
1. 前端
1.1 技术选型以及理由
前端使用了 Vue 来构建单页应用,Vuex 管理状态,webpack 来打包构建,axios 与后台进行数据交互,iView、 Vux 作为 UI 组件库,具体理由如下:
Vue
- Vue 的组件在渲染过程中自动追踪,系统能精确的知道需要渲染的组件,运行时性能极佳
- Vue 在 api 设计上,十分简单,可以快速掌握并投入开发中
- Vue 在不同组件之间强制采用单向数据流,更容易掌握组件间流动情况
- Vue 中指令和组件区分清晰。指令只封装 DOM 操作,而组件代表一个自给自足的独立单元——有自己的视图和数据逻辑。
Vuex
- Vuex 是专为 Vue 开发的状态管理模式,集中存储所有组件的状态,很好的解决了不同组件之间的数据同步问题
webpack
- Webpack 是一款十分流行的构建打包工具,使用 webpack 搭配的 loader ,使得在前端项目中可以使用 es6 开发,效率高,开发完成后, webpack 还可以将代码编译到 es5 以兼容大部分浏览器
axios
- axios 是一个基于 Promise 的 HTTP 库,简单易用,并且是 Vue 推荐的生态系统中一部分
- 通用性好,能在 node 和浏览器中使用,api 一致
- 浏览器兼容性好,IE7 也能兼容,不用开发者自己处理兼容问题
iView
- 一套基于 Vue 的开源 UI 组件库,高质量且功能丰富
- iView 有细致、漂亮的 UI ,且文档详尽
- iView 可自定义主题,且 api 友好,自由灵活
Vux
- 一款基于 Vue 和 WeUI 开发的移动端 UI 组件库,拥有常见组件,且对组件可以在一定程度上自定义
1.2 架构设计
为了使得前端整体更容易管理以及拓展,我们将前端分为四层,按顺序分别是视图层、逻辑层、数据层和网络访问层,各个层次只与相邻层直接相关,以下是结合文件组织的详细说明:
- 视图层:界面设计
- component/ - 包含各个页面所需组件
- 逻辑层:实现各种页面逻辑
- component/ - 直接在组件实现时,完成了与组件相关的用户逻辑
- router/ - 前端路由,控制跳转,即实现组件之间的替换
- 数据层:存储前端需要的所有数据
- store/ - Vuex状态管理,根据类别划分不同模块,存储组件所有需要的数据
- 网络访问层:负责与后端的交互
- api/ - 请求数据,并返还给数据层所需要的数据格式
整体架构图

1.3 模块划分
1.3.1 客户端
客户端系统前端分主要为4个页面
- Login:用户登录界面
- Menu:菜单页面
- MyOrder:订单页面
- Pay:支付页面
根据单例应用的思想,将各个部分抽象为一个个组件,通过组件的切换,从而实现跳转,组件设计、功能及包含关系如下
- login.vue:登录页面组件
- Menu.vue:菜单页面组件,用于显示菜品,商家信息,活动详情等的页面组件
- bussiness.vue:商家简略信息介绍页面组件,包括商家头像,简介,活动简略信息等
- bs-detail.vue:商家详情介绍页面组件,包括活动详细信息、商家头像、商家姓名等
- shopCart.vue:购物车页面组件,显示选中菜品名称、数量、单价、总价等
- dish-item.vue:显示每个菜品组件,包括菜品简介、菜品名称、菜品价格等
- dish-detail.vue:显示菜品详细信息的组件,包括dish-item中所有信息以及菜品详细介绍,点赞数等
- cart-control.vue:菜品数量控制组件,用于控制菜品数量增减,被包含在所有涉及菜品数量变化的组件中,如,dish-detail.vue、dish-item.vue、shopCart.vue
- MyOrder.vue:显示用户订单的组件,显示包括已完成与未完成在内的订单
- OrderDetails.vue: 订单详情页面组件,包括已点菜品,下单时间,订单号等信息,同时可以对每个菜品进行催单(仅针对未完成订单)或点赞(仅针对已完成订单)
- Pay.vue:支付页面组件
每个组件绑定的数据包含在一个数据模块,网络请求以及数据处理包含在数据处理模块中
- 数据模块:根据不同的对象,分为不同几个数据存储模块,分别是
- index.js:引入所有模块到Vue中
- user.js:存储用户信息,比如用户ID,桌号等
- order.js:存储订单信息,比如订单信息,订单详情等
- promotion.js:存储商家活动信息
- restaurant.js:存储商家信息,比如商家名,头像等
- menu.js:存储菜单信息,比如菜品相关信息,已选菜品等
- 数据处理模块(api.js):封装数据了请求以及对于接收数据的处理
1.3.2 商家端
商家端系统前端主要分为 8 个页面
- login: 登录
- home: 主页
- menu: 菜单管理
- order: 订单管理
- promotion: 活动管理
- analytics: 数据分析
- qrcode: 二维码管理
- kitchen: 后厨管理
将其中的状态管理、路由管理、权限管理、api 后台数据交互提取出来,独立作为 4 个模块,共 12 个模块。

1.4 组织结构
1.4.1 客户端
客户端项目中,主要包含以下包:
- build:开发环境和项目构建的代码
- config:项目打包时的配置文件
- src:项目源码,其中又分为以下几个部分:
- api:封装后的网络请求 api
- assets:项目资源文件
- components:项目组件文件
- router:项目路由文件
- store:项目数据存储模块文件
dist 为项目打包后文件

1.4.2 商家端
.
├── LICENSE
├── README.md
├── package.json
├── ...
├── build # 存放 webpack 配置文件
├── config # 存放 Vue 项目中需要用到的配置
├── dist # 编译后目录
└── src
├── api # axios 与后台对接 api
├── images # 存放图片
├── libs # 存放通用函数
├── locale
├── router # vue-router
├── store # vuex
├── styles # 存放通用样式
├── template # HtmlWebpackPlugin 模板
├── vendors
├── views # 视图组件等
│ ├── error-page
│ ├── analytics
│ ├── home
│ ├── kitchen
│ ├── menu
│ ├── order
│ ├── promotion
│ ├── qrcode
│ ├── home
│ ├── kitchen
│ ├── main-components
│ ├── my-components
│ ├── login.less
│ ├── login.vue
│ ├── main.less
│ └── Main.vue
├── app.vue
└── main.js
1.5 软件设计技术
单例设计模式
采用单例设计模式,是因为在系统逻辑中,只应该存在一个实例,重复的对象将浪费内存资源,同时便于被访问,不必考虑不同对象之间的同步问题,也避免出错给用户带来误解,保证了实例的唯一性。在实现过程中,我们使用Vuex存储相应数据,使得数据相关实例为全局唯一状态。涉及到了数据存储模块,其中’user.js’, ‘menu.js’等为数据模块的子模块,为了便于拓展。
观察者设计模式
采用观察者设计模式,能使得观察者和被观察者之间建立了一个抽象的耦合,同时被观察者会向所有的登记过的观察者发出通知。在系统中保证了页面和数据的同步,页面的数据的改变能反应到数据上,对数据进行操作,也能反映到页面上。在实现过程中,我们使用Vue框架,实现了数据与视图的统一,即观察者设计模式的实现。这一模式贯穿前端整个模块,既包含所有组件模块,又包含了数据存储模块。
2. 后端
2.1 技术选型理由
后端架构为 Flask + MySQL;使用 Docker 部署
- Flask
- 轻量的 Web 微框架,简洁优雅,除核心功能外都由丰富的第三方扩展提供,自由灵活;
- 非常适合开发 web 服务的 API;
- 文档清晰、风格统一;
- 负责后端开发的同学更熟悉 Python 语言,上手、开发的速度更快。
- MySQL
- 数据表间涉及到复杂的关系,因此使用关系型数据库,提高速度、灵活性。
- MySQL 是最流行的关系型数据库,体积小、速度快、免费。
2.2 架构设计
由于我们使用前后端分离架构,后端只需要提供 API 服务。RESTful 风格的 API 是前后端分离的最佳实践,因此后端依靠 Flask 框架为前端提供 RESTful API 服务。后端的架构由以下几个层次组成:
-
数据访问层:对数据库进行 CRUD 操作
-
逻辑层:调用数据访问层的 CRUD 接口,执行各种业务逻辑
-
控制层:利用 Flask 框架为前端提供调用逻辑层方法的 RESTful API

2.3 模块划分
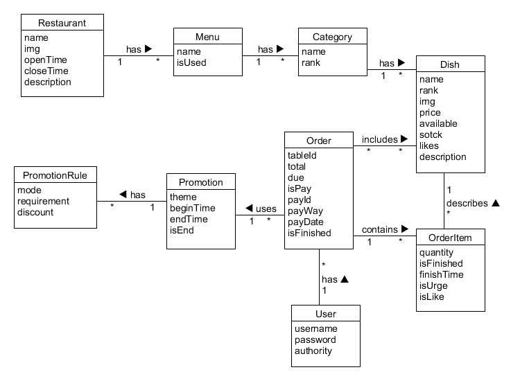
数据库模型设计
根据需求,应用中需要用到的模型有Restaurant, Menu, Category, Dish, Order, OrderItem, Promotion, PromotionRule, User.
他们的属性和关系如下图所示:

Restaurant
name: 餐馆的名字img: 描述餐馆的图片openTime: 餐馆营业时间closeTime: 餐馆结束营业时间description: 描述餐馆的信息
在该应用中只有一个餐馆实例,因此我们使用了单例模式。餐馆可以用有多个菜单。
Menu
name: 菜单的名字isUsed: 该菜单是否正在被使用
一个餐馆可以拥有多个菜单,但每个菜单都属于同一个餐馆。特别地,isUsed标识了当前使用的菜单,因此只能有一个菜单的isUsed字段值为True.菜单不直接包含菜品,而是拥有着多个类别,而类别中才包含着菜品。
Category
name: 类别的名字rank: 类别的顺序
一个菜单可以拥有多个类别,但是一个类别只对应于一个菜单。类别中的rank字段仅用于前端显示时的显示顺序。一个类别可以拥有属于该类别的多个菜品。
Dish
name: 菜品的名字rank: 菜品的顺序img: 菜品的图片price: 菜品的单价available: 菜品是否上架stock: 菜品的库存likes: 菜品的点赞数description: 菜品的文字描述
菜品的rank字段仅用于前端显示时的显示顺序。一个菜品只存在于一个类别之中,但一个类别可以拥有多个不同的菜品。
Order
tableId: 下订单的桌号total: 订单的原总价due: 订单的折后应付价isPay: 订单是否被支付payId: 支付IdpayWay: 支付方式payDate: 支付时间isFinished: 订单中的菜是否已全部上齐
payId只是用于标识订单的字段,实际情况下可能并非是一个id的形式,该字段主要用于使用第三方接口时找到实际支付的信息,用此信息与订单信息核对(主要是支付金额与due字段的值核对)。注意,一个订单可以包含多个菜品,而一个菜品也可以存在于多个订单中。因此,需要一个特殊的模型来描述一个订单中的每个菜的信息,在这里,我们使用了OrderItem模型。
OrderItem
quantity: 单个菜品的数量isFinshed: 是否上菜finishTime: 上菜的时间isUrge: 该菜品是否被催单isLike: 该菜品是否已被点赞
注意,一个订单可以拥有多个OrderItem,但每个OrderItem只对应于一个菜品,而每个菜品可以拥有多个OrderItem,因为每个菜品都可以在多个订单中。OrderItem中所有的字段信息都用来描述某一订单下的某一菜品。
Promotion
theme: 优惠活动的主题beginTime: 活动开始时间endTime: 活动结束时间isEnd: 活动是否已经结束
每个活动都可以有多个优惠的规则PromotionRule。
PromotionRule
ode: 优惠规则的模式,分为满减和满折两种requirement: 满减或满折所要满足的前提总金额discount: 具体折扣,如果是满减,则值为满减金额,如果是满折,则值为满折的折扣
User
username: 用户名,用于登录password: 密码,用于登录authority: 权限,分为三种:manager,cook,customer
2.4 API设计
为了沟通前端与后端,需要提供必需的API。
用户API
POST cusers/session用于顾客登录,我们希望使用微信登录,这样只需提供一个微信登录接口返回的id即可,实际中,我们使用一个自己输入的id代替这个微信返回的id。 请求体:一个username模拟wechatid 响应:成功返回200状态码和成功信息,失败则返回对应失败状态码和失败信息。POST busers/session用于商家登录,需要提供用户名和密码。密码在前端加密后传输到后端,在后端加密后保存在数据库。 请求体:username和password响应:成功返回200状态码和成功信息,失败则返回对应失败状态码和失败信息。PUT busers/password用于修改密码。 请求体:旧的password和新的password响应:成功返回200状态码和成功信息,失败则返回对应失败状态码和失败信息。
菜单、类别、菜品API
POST menus/新建菜单,只需要提供name和used字段即可。菜单中的类别通过新建类别来建立联系。在新建菜单中,无需关心类别和菜品。 请求体:name和used响应:成功返回200状态码和新建菜单的id,失败则返回对应失败状态码和失败信息。POST menus/<menuid>/categories/在某一菜单下新建类别,只需要提供name和rank字段即可。类别中的菜品通过新建菜品来建立联系。在新建类别中,无需关心菜品。 请求体:name和rank响应:成功返回200状态码和新建类别的id,失败则返回对应失败状态码和失败信息。POST menus/<menuid>/categories/<catid>/dishes/在某一菜单下的某一类别下新建菜品。likes点赞字段不用提供,这个字段只能由用户修改(用户点赞)。 请求体:name,rank,img,price,stock,available响应:成功返回200状态码和新建菜品的id,失败则返回对应失败状态码和失败信息。PUT menus/<menuid>PUT menus/<menuid>/categories/<catid>PUT menus/<menuid>/categories/<catid>/dishes/<dishid>修改菜单、类别和菜品,提供的信息和POST时一样。DELETE menus/<menuid>DELETE menus/<menuid>/categories/<catid>DELETE menus/<menuid>/categories/<catid>/dishes/<dishid>删除时,并没有真正删除一个菜单、类别、菜品,因为菜品与订单有关,而订单是不能随便删除的,因此与之对应的菜品和与菜品有关的菜单和类别也不能随便删除。我们使用了假删除,只是修改其中的一个字段,用于标记是否删除。GETGET类型的API分为获取所有和获取单个,比如获取所有菜单是GET menus/,获取单个菜单则是GET menus/<menuid>。GET方法返回获取的对象的实例,用json格式表示。
订单API
POST orders/cuser/用户新建订单,请求体中的原价和折后价,后端需要重新计算并与之核对,若出现错误则要返回错误信息通知前端价格有错。这样做的原因是防止前端传来的请求被恶意修改。content对应一个数组,里面的元素是json,每个json包含了一个菜的id和菜的数量。 请求体:tableId,price,due,content响应:成功返回200状态码和新建订单的id,失败则返回对应失败状态码和失败信息。POST orders/cuser/oid/<orderId>订单付款。理想情况下,我们会根据payId,使用第三方接口,查询到支付的真实信息,然后与订单的价格核对。实际情况下,我们没有申请到微信支付等第三方支付方式的接口。 请求体:payId,payWay响应:成功返回200状态码和成功信息,失败则返回对应失败状态码和失败信息。PUT orders/cuser/oid/<orderId>用户修改订单。用户可以对他们下单的菜品进行催单和点赞,需要提供一个菜品id,是否催单的字段和是否点赞的字段。该API首先会判断该菜品id是否在这个订单中,然后判断是否已经催单或已经点赞。如果是第一次点赞,则对应的dish实例中的likes也要响应加1. 请求体:orderItemId,like,urge响应:成功返回200状态码和成功信息,失败则返回对应失败状态码和失败信息。PUT orders/buser/oid/<orderId>商家修改订单。商家完成订单中的一个菜品时,传入time和finished字段表示菜品完成以及完成时间。注意当订单中,所有的菜品都已经完成,那么订单的finished字段会自动设置为True。 请求体:orderItemId,time,finished响应:成功返回200状态码和成功信息,失败则返回对应失败状态码和失败信息。GETGET请求可以返回单个或全部订单,分为商家可以看到的订单或用户可以看到的订单。比如商家获取全部订单GET orders/buser/, 用户获取单个订单`GET orders/cuser/oid/
2.5 组织结构
根据架构与设计的 API,我们的文件组织结构为:
.
├── Dockerfile
├── LICENSE
├── README.md
├── app
│ ├── __init__.py
│ ├── api 逻辑层,每一个文件中实现对应 api 中的操作
│ │ └── v1
│ │ ├── __init__.py
│ │ ├── analytics.py
│ │ ├── buser.py
│ │ ├── cuser.py
│ │ ├── menu.py
│ │ ├── order.py
│ │ ├── photo.py
│ │ ├── promotion.py
│ │ ├── restrt.py
│ │ ├── rule.py
│ │ └── utils.py
│ ├── config.py 配置模块,存有各项默认配置
│ ├── gen_data.py
│ ├── login.py 登录、权限验证模块
│ └── models.py 数据访问层,主要有 Flask SQLAlchemy 提供
├── docker-entrypoint.sh
├── manage.py 控制层,主要由 Flask 提供
├── requirements.txt
├── static
│ └── images
│ ├── dishes
│ │ └── default.png
│ └── restrts
│ └── default.png
└── tests 单元测试模块
├── test_analytics.py
├── test_buser.py
├── test_category.py
├── test_cuser.py
├── test_data.py
├── test_dish.py
├── test_menu.py
├── test_order.py
├── test_promotion.py
├── test_restrt.py
└── test_rule.py
2.6 软件设计技术
The Resource-Oriented Architecture
面向资源的架构设计,主要体现在我们使用 RESTful 的 API 设计。 所有的事物都被抽象为资源,对这些资源定义无状态的增删查改操作。详细的 API 设计可见 7.3 API Design, 这些 API 的实现都在 app/api/v1 中。
Objected-Oriented Programming
把数据库的每一张表的属性和方法封装成为一个类作为数据访问层,借助 Flask SQLAlchemy 实现 CRUD 的操作,给逻辑层提供 CRUD 的接口,这样实现逻辑时就不需要关注数据库操作的细节:
db = SQLAlchemy()
class User(db.Model, UserMixin): # 继承 db.Model 中操作数据库 CRUD 的类方法
__tablename__ = 'users'
# 定义表中的属性
id = db.Column(db.Integer, primary_key=True)
username = db.Column(db.String(32), doc='用户名', unique=True)
password = db.Column(db.String(100), doc='密码', nullable=True)
authority = db.Column(db.String(32), doc='权限, [customer, manager, cook]', nullable=False)
register_date = db.Column(db.DateTime, nullable=True)
Decorator
把登录与权限验证功能写成一个装饰器,从而能很方便地为函数添加权限验证功能。并且通过一个装饰器生成函数,根据传进的 authority 参数生成限制对应权限的装饰器
装饰器函数定义:
def login_required(authority="ANY"):
"""Custom login required decorator.
If the method contains {userID_filed_name} args, the decorator would check whether
the userId is the same as current user's.
Args:
authority (str, optional): {ANY, customer, manager, cook} The required role of the user
Returns:
function: The desired decorator wrapper.
"""
def wrapper(func):
@wraps(func)
def decorated_view(*args, **kwargs):
if not current_user.is_authenticated:
# print(current_user.authority)
return current_app.login_manager.unauthorized()
if authority != "customer":
if authority == 'cook' and current_user.authority == 'customer':
return {'message': 'Your authority is not valid.'}, 401
if authority == 'manager' and current_user.authority != 'manager':
return {'message': 'Your authority is not valid.'}, 401
return func(*args, **kwargs)
return decorated_view
return wrapper
装饰器使用:
# Menu
@api.route('/')
class Menus(Resource):
# 新建菜单
@login_required(authority='manager')
def post(self):
pass
# 获取所有菜单
@login_required(authority='cook')
def get(self):
pass